黑龙江鸡西市一中2025~2026学年度高一年级第二学期开学考试(26-X-463A)(含语文、政治、物理等)黑龙江鸡西市一中2025~2026学年度高一年级第二学期开学考试(26-X-463A)(含语文、政治、物理等)即将拉开帷幕,包括化学、物理、历史、生物、数学等9大科目。赵老师将确保在每科目考试结束后,及时更新并提供最新答案和试卷,以便同学们能够及时参考。
各科试题及答案(含语文、政治、物理等))
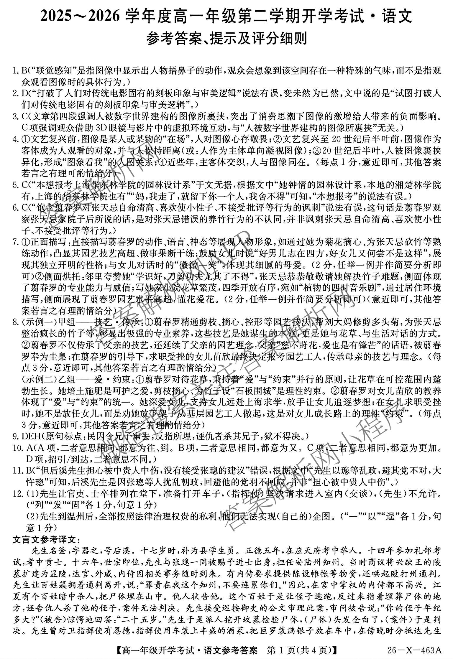
1、黑龙江鸡西市一中2025~2026学年度高一年级第二学期开学考试(26-X-463A)(含语文、政治、物理等)语文试题及答案
黑龙江鸡西市一中2025~2026学年度高一年级第二学期开学考试(26-X-463A)(含语文、政治、物理等)即将拉开帷幕
试卷及答案解析:语文答案及试卷解析将在考试结束后迅速更新,以便学生们核对试卷和回顾考试表现。语文考试是本次的首场考试,希望大家保持好心态,沉着应对后续科目。
语文试题
语文答案
2、黑龙江鸡西市一中2025~2026学年度高一年级第二学期开学考试(26-X-463A)(含语文、政治、物理等)地理试题及答案
黑龙江鸡西市一中2025~2026学年度高一年级第二学期开学考试(26-X-463A)(含语文、政治、物理等)即将拉开帷幕
试卷及答案解析:地理答案及试卷解析将在考试结束后迅速更新,以便学生们核对试卷和回顾考试表现。
地理试题
地理答案
3、黑龙江鸡西市一中2025~2026学年度高一年级第二学期开学考试(26-X-463A)(含语文、政治、物理等)政治试题及答案
黑龙江鸡西市一中2025~2026学年度高一年级第二学期开学考试(26-X-463A)(含语文、政治、物理等)即将拉开帷幕
试卷及答案解析:政治答案及试卷解析将在考试结束后迅速更新,以便学生们核对试卷和回顾考试表现。政治考试策略简述:把握大纲,熟悉知识点;理解记忆为主,结合实际案例加深印象;答题规范清晰,注意时间分配。
政治试题
政治答案
4、黑龙江鸡西市一中2025~2026学年度高一年级第二学期开学考试(26-X-463A)(含语文、政治、物理等)化学试题及答案
黑龙江鸡西市一中2025~2026学年度高一年级第二学期开学考试(26-X-463A)(含语文、政治、物理等)即将拉开帷幕
试卷及答案解析:化学答案及试卷解析将在考试结束后迅速更新,以便学生们核对试卷和回顾考试表现。
化学试题
化学答案
5、黑龙江鸡西市一中2025~2026学年度高一年级第二学期开学考试(26-X-463A)(含语文、政治、物理等)物理试题及答案
黑龙江鸡西市一中2025~2026学年度高一年级第二学期开学考试(26-X-463A)(含语文、政治、物理等)即将拉开帷幕
试卷及答案解析:物理答案及试卷解析将在考试结束后迅速更新,以便学生们核对试卷和回顾考试表现。
物理试题
飞盘在赤道抛出时比在两极抛出时惯性大D,飞盘抛出瞬间的速度越大,惯性越大2,某实验小组的同学利用了如图所示的装置研究物体与长木板之间的作用力,探究时将长木板的右端用铰链(图中未画出)固定,然后将长木板的左端缓慢拾高,直到长木板与水面垂直、则物体所受的支持力关于倾角0以及物体所受的摩擦力关于倾角日的变化规律正确的是9090°6【高一年级开学考试·物理第1页(共6页)】26-X-463A
求,(1)若小球不动,直杆由静止释放,直杆通过小球的时间,(2)若直杆不动,小球以初速度=2√34m/s竖直向上抛出,小球向上运动通过直杆的时间,(3)若直杆自由释放的同时,小球以初速度2竖直向上抛出,欲使小球在竖直下落过程中(到达C点及C点之前)与直杆的下端相遇,则2满足的条件15
物理答案
6、黑龙江鸡西市一中2025~2026学年度高一年级第二学期开学考试(26-X-463A)(含语文、政治、物理等)英语试题及答案
黑龙江鸡西市一中2025~2026学年度高一年级第二学期开学考试(26-X-463A)(含语文、政治、物理等)即将拉开帷幕
试卷及答案解析:英语答案及试卷解析将在考试结束后迅速更新,以便学生们核对试卷和回顾考试表现。注重语言准确性和语境分析,结合技巧训练和心态调整来应对英语考试。
英语试题
英语答案
7、黑龙江鸡西市一中2025~2026学年度高一年级第二学期开学考试(26-X-463A)(含语文、政治、物理等)历史试题及答案
黑龙江鸡西市一中2025~2026学年度高一年级第二学期开学考试(26-X-463A)(含语文、政治、物理等)即将拉开帷幕
试卷及答案解析:历史答案及试卷解析将在考试结束后迅速更新,以便学生们核对试卷和回顾考试表现。历史答题精准理解事实,运用史料证据进行深度分析论述。结构清晰明了,语言表达精炼得当就能考高分。
历史试题
历史答案
8、黑龙江鸡西市一中2025~2026学年度高一年级第二学期开学考试(26-X-463A)(含语文、政治、物理等)生物试题及答案
黑龙江鸡西市一中2025~2026学年度高一年级第二学期开学考试(26-X-463A)(含语文、政治、物理等)即将拉开帷幕
试卷及答案解析:生物答案及试卷解析将在考试结束后迅速更新,以便学生们核对试卷和回顾考试表现。
生物试题
生物答案
9、黑龙江鸡西市一中2025~2026学年度高一年级第二学期开学考试(26-X-463A)(含语文、政治、物理等)数学试题及答案
黑龙江鸡西市一中2025~2026学年度高一年级第二学期开学考试(26-X-463A)(含语文、政治、物理等)即将拉开帷幕
试卷及答案解析:数学答案及试卷解析将在考试结束后迅速更新,以便学生们核对试卷和回顾考试表现。
数学试题
